FSEGT

République Tunisienne Ministère de l’Enseignement Supérieur et de la Recherche Scientifique
Newsletter

A propos -> Organigramme

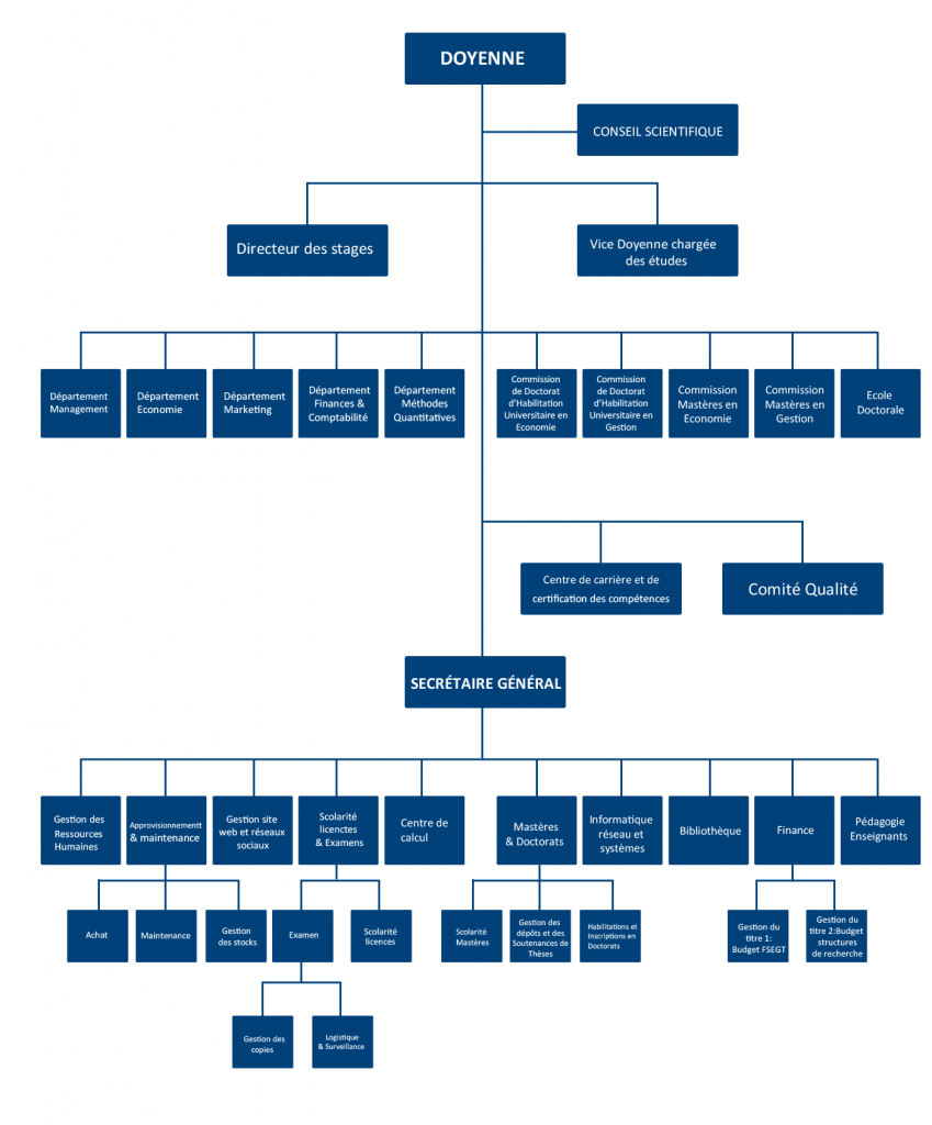
Organigramme

Chaker NAJAR


Directeur des Stages de la FSEGT


Depuis 2018

Docteur en Sciences de Gestion et spécialisé en Marketing, Chaker NAJAR est un enseignant universitaire (Maître Assistant) à la Faculté des Sciences Economiques et de Gestion de Tunis (FSEGT) de l’Université de Tunis El Manar. Il est le Directeur des Stages de la FSEGT depuis 2018, membre du laboratoire de recherches ERMA (Entreprise, Recherche, Marketing) à la FSEGT, membre du bureau local de l’ATM (Association Tunisienne de Marketing) à Tunis et membre de l’ADIF (l’Association des Diplômés de la FSEGT).




Houyem Jarreya

Enseignante chercheuse en management à la FSEGT

Arafet Farroukh

Président du comité qualité











Dhaouadi Nacef

Directeur du département management de la FSEGT

Samir Abdelhafith

Directeur du département des sciences économiques de la FSEGT

 

Naji Bouslema

Directeur du département Marketing de la FSEGT

Adel Boubaker

Directeur du département Finance et Comptabilité de la FSEGT

Jalila Attafi

Directrice du département des méthodes quantitatives de la FSEGT

 









Cellule de santé et d’aide psychologique

Nejia CHAIEB

Responsable du Service Ressources Humaines


nejia.chaieb@fsegt.utm.tn

Nesrine JEBAHI

Responsable du Service Approvisionnement & Maintenance


nesrine.jebahi@fsegt.utm.tn

Rochdi MHAMDI

Responsable du service pédagogie

 

rochdi.mhamdi@fsegt.utm.tn

Rochdi MHAMDI

Responsable Site Web et réseaux sociaux

 

rochdi.mhamdi@fsegt.utm.tn

Amel TIZAOUI

Responsable du Service Scolarité Licences & Examens


 amel.tizaoui@fsegt.utm.tn

Nom & prénom

Fonction











Achat
Maintenance
Gestion des stocks
Gestion des copies
Scolarité licences
Logistique & Surveillance

Samia Zouaoui

Doyenne de la FSEGT

Depuis décembre 2017

Doyenne de la FSEGT depuis 2017, Samia KAROUI ép. ZOUAOUI est docteur en Sciences de Gestion, diplômée de l’Université de Paris I Panthéon- Sorbonne (mention très honorable). Elle est aussi titulaire d’un diplôme d’études approfondies en Sciences de Gestion de la même université et d’une maîtrise en Gestion (lauréate de la promotion) de la Faculté de Droit et des Sciences Politiques et Economiques de Tunis.

Professeur de l’enseignement supérieur en management depuis 2007 et auparavant maître de conférences (2003-2007) à la Faculté des Sciences Economiques et de Gestion de Tunis, elle a été maître-assistante à l’ISCAE (1998-2003) et à la FSEGT (1993-1998) ou elle a commencé sa carrière.

Dans le cadre de ses activités à l’international, elle a été professeur associé à l’Université Senghor en 2005. Elle a aussi enseigné en MBA (2008-2014) organisé en partenariat avec l’Université du Québec à Montréal (UQAM).

Dans le domaine de l’encadrement et de la recherche, elle a contribué à promouvoir la recherche en sciences de gestion à travers la direction de 20 thèses de doctorat, l’encadrement de dizaines de mémoires de mastère et la publication de 2 ouvrages et de plusieurs articles.

Sur le plan national, Elle a fait partie de divers jurys de recrutement et/ou de promotion aux quatre grades de l’enseignement supérieur en tant que membre et a présidé le jury de recrutement et de promotion au grade de maitre-assistant (2017-2019) ainsi que celui du recrutement des contractuels en sciences de gestion à l’Université de Tunis el Manar (2018-2020). Elle a aussi été membre de la commission nationale sectorielle en sciences de gestion (2013-2017).

Elle a occupé plusieurs fonctions :
  • Directrice de l’école doctorale Recherche et Analyse Scientifique en Economie et Gestion (2012-2017).
  • Directrice du laboratoire de recherche ISEFE depuis 2020 et de l’unité de recherche : Innovation, stratégie et organisation (URISO) auparavant (2005-2020).
  • Directrice du département management (2006-2011).
Depuis mars 2017, elle est présidente de l’Association des Diplômés de la Faculté des Sciences Economiques et de Gestion de Tunis (ADIF).




Mahdi Khmeja

Secrétaire général


Hella GUERCHI MEHRI

Vice présidente à la FSEGT

Depuis décembre 2018

Mme Hella MEHRI GUERCHI, Professeur de l'enseignement supérieur en Sciences Economiques à la Faculté des Sciences Economiques et de Gestion de Tunis, a soutenu sa thèse de doctorat en Sciences économiques, à l'université Lumière Lyon II- France en 1988. Elle est titulaire d’un diplôme d’études approfondies: Monnaie-Finance-Banque à la même université et d'une maîtrise en Sciences Economiques à la faculté de Droit et de Sciences Economiques de Tunis. Professeur MEHRI, était auparavant maitre de conférence ( 2012-2016) à la faculté des sciences économiques et de gestion de Tunis, et a été maitre assistante (1993-2012) à la même faculté.

Elle a occupé plusieurs fonctions au sein et en dehors de la Faculté des Sciences Economiques et de Gestion de Tunis :
  • Directrice du département d’économie à la Faculté des Sciences Economiques et de Gestion de Tunis, (2014-2017).
  • Membre du conseil scientifique de la Faculté des Sciences Economiques et de Gestion de Tunis, (2014-2017).
  • Membre de la commission nationale sectorielle en économie, Ministère de l’enseignement supérieur et de la recherche scientifique (depuis 2014).
Elle a aussi contribué au développement de l'économie tunisienne à travers les activités suivantes :
  • Membre du conseil d’administration de la banque centrale de Tunisie (BCT) de décembre 2012 à Avril 2016.
  • Membre permanent du comité permanent d’audit (CPA) de la BCT janvier 2013 à Avril 2016.
  • Membre invité du comité de politique monétaire de 2013 jusqu’à fin septembre 2017.
  • Membre permanent du comité d’Agrément de la BCT de février 2017 jusqu’à fin septembre 2017.
  • Administratrice indépendante au conseil d’administration de la banque de Tunisie depuis mars 2018.
Elle a fait partie de divers jurys de recrutement de l’enseignement supérieur et a participé à la nouvelle réforme en tant que membre de la commission nationale sectorielle en sciences économiques (depuis 2014).

Le Conseil Scientifique

Samia Zouaoui


Doyenne de la FSEGT

Hela MEHRI GUERCHI


Vice présidente à la FSEGT

Chaker NAJAR


Directeur des Stages de la FSEGT

Kaouther SAIED BEN RACHED


Directrice de l’Ecole Doctorale

Adel Boubaker


Directeur du département Finance et Comptabilité

Jalila Attafi


Directrice du département Méthodes Quantitatives

Samir ABDELHFIDH


Directeur du département Economie

Nacef Dhaouadi


Directeur du département Management

Néji BOUSLAMA


Directeur du département Marketing

Sami AOUADI


Professeur

LAMIA MOKADDEM


Professeur

Fatma CHARFI


Professeur

Mohamed BOUHARI

Mohamed BOUHARI


Professeur

Maher CHATTI


Maitre assistant

Aida BACCOUCHE-BEN AMARA


Maitre assistant

Sonia NACCACHE


Maitre assistant

Wassim AYADI


Maitre assistant

Fethi Ben ABED


Enseignant

Chokri RAJHI


Secrétaire général : Rapporteur du conseil








Kaouther SAIED BEN RACHED

Directrice de l’Ecole Doctorale

Titulaire d'une maîtrise en gestion de la Faculté des Sciences Economiques et de Gestion de Tunis et d'un Diplôme d’Etudes Approfondies et d’un Doctorat d'Université en Sciences de Gestion de L'Université de Paris I Panthéon - Sorbonne, Kaouther SAIED épouse BEN RACHED a intégré la FSEG de Tunis en 1991 . Depuis, elle y enseigne tous les domaines du Marketing et particulièrement le marketing stratégique en tant professeure des universités, rattachée à l'université de Tunis El Manar. Elle a publié une vingtaine d’articles scientifiques et participé avec une cinquantaine de communications dans les colloques nationaux et internationaux. .

Pr Kaouther SAIED Ben Rached a été Directrice du département Marketing à la FSEG de Tunis de 2008 à 2014. Elle a présidé plusieurs jury nationaux de recrutement en Gestion et en marketing.

Elle est membre permanent de l'Association Tunisienne de Marketing (ATM) depuis sa création en 2001. Elle a occupé le poste de vice- présidente et a assuré sa présidence en intérim entre juin et octobre 2018 et elle a présidé le comité scientifique de son 7ème Colloque en 2009 .

Depuis 2013 elle préside le laboratoire de Recherche « Entreprise et recherche en marketing » (ERMA). Elle est actuellement vice Présidente de l'Association des Diplômés de la FSEG Tunis (ADIF) et Directrice de l’Ecole Doctorale « Recherche et Analyse Scientifique en Economie et Gestion »de la FSEG Tunis.

Rafik BACCOUCHE

Professeur des Universités en Méthodes Quantitatives

 

Faouzi JILANI

Professeur des Universités en finance

Nom & prénom

Fonction

Nom & prénom

Fonction







Hela AZALI

Responsable du Service Finance


hela.azali@fsegt.utm.tn

Najet ABID

Responsable du centre de calcul

 

najet.abid@fsegt.utm.tn

Abdelkader KHEMISSI

Responsable du service informatique, réseau et systèmes

 

abdelkaderkhemissi.25@gmail.com

Badereddine BEN ABDELKARIM

Directeur de la bibliothèque


badreddine047@gmail.com

Services généraux







Gestion du Titre 1
Gestion du Titre 2
organigram

Thank you for your upload